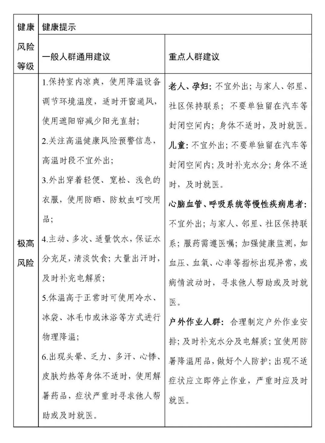
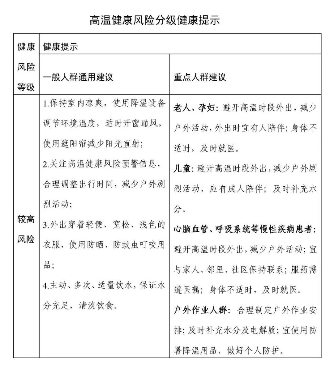
盛夏来临,高温天气,高温中暑风险增加。但是,大部分人只听说过中暑,却完全不知道其严重性……
大家不要以为中暑后回家休息就好了,一定要提高警惕、科学处理。

中暑知识点
中暑是一种急性疾病,主要表现为在高温环境下人体体温调节功能紊乱而引起的中枢神经系统和循环系统障碍。根据症状的轻重,可分为以下3类:
01
先兆中暑
如果出现头痛、头晕、口渴、多汗、四肢无力发酸、注意力不集中、动作不协调等症状,这很可能就是先兆中暑。
02
轻症中暑
如果出现发烧现象,伴随面色潮红或苍白、大量出汗、皮肤灼热等表现,则属于轻症中暑了。

03
重症中暑
这类中暑又可分为热痉挛、热衰竭、日射病和热射病四种类型。重症中暑,是中暑中情况最严重的一种,如不及时救治将会危及生命。
热痉挛,多见于青壮年健康人群,表现为在高温环境下进行训练时,训练过程中或训练后出现短暂、间歇发作的肢体或腹壁肌肉抽动,导致肢体活动受限、腹痛,一般持续时间为数分钟。患者常没有明显的体温升高,可能与大量出汗的情况下只补充水分、不补充盐分,体内大量缺钠有关。
热衰竭,多见于老年人、儿童和慢性疾病患者,常表现为多汗、疲劳、乏力、眩晕、头痛、判断力下降、恶心和呕吐、肌痉挛、心率明显增快、直立性血压或一过性昏厥等。此时,患者体温升高,无明显神经系统损伤表现。如不能及时诊治,患者可发展为热射病。
热射病,中暑最严重的类型,突出表现是出现不同程度的神志障碍,分为劳力型热射病和非劳力型热射病两类。劳力型热射病多见于健康的年轻人,长时间暴露于高温、高湿、无风的环境中,进行高强度训练或重体力劳动一段时间后,可出现发热、头痛或忽然晕倒、神志不清等,继而体温迅速升高,达到40摄氏度以上,出现谵妄、嗜睡和昏迷等。非劳力型热射病常发生于年老体弱者、婴幼儿和慢性疾病患者,一般发病较慢。刚开始,患者的症状不容易被发现,1~2天后症状加重,出现神志模糊、谵妄、昏迷等症状,体温可高达40~42摄氏度。这类患者可伴有横纹肌溶解、急性肾衰竭、急性肝损害、弥散性血管内凝血等多脏器功能衰竭等表现,病情恶化快,病死率极高。遇到这种情况,身边人要立即拨打急救电话,尽快将患者送往医院。

易中暑的高危人群
1.户外训练或工作者:如军人、消防员、建筑工人等。
2.老年人、儿童及慢性病患者:体温调节能力较弱。
3.高强度运动人群:如运动员、健身爱好者等。

中暑急救第一步
赶紧降温!
大多数中暑者是在高温环境下,感到出汗、头晕、恶心等,这是身体的体温调节出了问题。
要迅速将患者转移至阴凉处,用冷水、风扇等进行降温散热处理。

高温天气,这些人要尤其小心中暑:
体温调节能力和适应能力差或者有基础疾病者。

针对不同类型的中暑有以下几种不同的处理方法:
一经发现,立即转移到阴凉、通风环境,去除衣物,口服淡盐水或含盐电解质饮料,用湿毛巾擦拭全身降温后即可恢复。对于不能配合饮水、意识不佳者送医,可入院静脉补液。

按照以上的先兆和轻度中暑救治方法初步处理后及时送医,补充足量糖盐水,缓慢拉伸、按摩揉捏痉挛肌肉,起到放松肌肉作用,并可应用解痉止痛药物。
使中暑者平卧,抬高下肢,并按照以上的先兆和轻度中暑救治方法初步处理后及时送医。及时快速降温、补糖盐水,恢复血容量,谨防低血压,保证重要脏器血供。
现场急救处理后及时送医,给予吸氧、降温。降温速度与预后密切相关。体温越高、持续时间越长,组织损害越严重,预后也越差。应在 1 小时内降至 39℃ 以下。可采用冰帽、冰毯,冰袋放置大动脉处(颈动脉、腋动脉、股动脉、腘动脉等)帮助降温。

一般先兆中暑和轻度中暑的患者,经现场及时救护后,均可恢复正常。但对于重症中暑的患者,应立即转送医院。
防暑全攻略
出行做好防晒
1、错峰出行,巧避烈日锋芒
高温黄金时段(10:00-16:00)紫外线指数爆表,尽量将补习、购物等活动挪到清晨(6:00-8:00)或傍晚。若必须在烈日下赶路,优先选择林荫道、地下通道等阴凉路径,缩短皮肤直接暴晒时间。
2、随身装备缺一不可:
物理防晒∶穿着长袖衣物,宽边帽和太阳镜,减少皮肤直接暴露在阳光下。
化学防晒∶选择SPF值高,防水性好的防晒霜,每2小时重新涂抹一次,特别注意耳后、后颈、手腕等“隐形晒区”,别让小部位成“色差重灾区”!

主动饮水,平衡电解质
定时饮水,科学喝水。高温环境下每日需喝2-3升水,建议每15-20分钟喝100-150毫升温水或常温淡盐水,避免一次性猛灌冰水刺激肠胃。
运动后大量出汗时,优先选择椰子水、运动饮料补充电解质,也可多吃西瓜、黄瓜、番茄等含水量超90%的蔬果,既补水又解暑。

饮食调理
1. 多吃清热解暑食物
优先选绿豆汤、苦瓜炒蛋、冬瓜排骨汤等清热食材,绿豆汤煮至豆皮开裂解暑效果更佳;搭配酸奶、豆浆、蒸蛋羹补充蛋白质,兼顾营养与清爽。
2. 冷饮适量,温和解暑
冰镇可乐、雪糕过量易致腹痛腹泻,建议换成常温酸梅汤(自制时少放糖)、菊花茶(加枸杞明目)或淡绿茶,既能生津止渴,又能缓解午后困乏。 嘴馋想喝冰饮时,先含在口中几秒再咽下,给肠胃一个适应过程,每天不超过1杯为宜。

科学控温,保持睡眠
1. 空调使用规范
合理使用空调:设置适宜温度(一般建议26℃左右)定时开关,避免长时间直吹。

绿植降温:室内摆放绿植,如绿萝,吊兰等,既能美化环境,又能通过蒸腾作用降低室温。

窗帘隔热,白天拉上遮光窗帘,减少阳光直射,有效降低室内温度。
2. 调整作息时间
顺应昼长夜短规律,建议22:00前入睡,6:30左右起床,保证7-8小时睡眠。午间抽20-30分钟打个盹,可趴在桌上垫抱枕,或躺床上盖薄毯,醒来后喝杯温水提神,恢复精力。

4种防暑药物
01
藿香正气液
适应症:具有解表化湿,理气和中之功效,可用于暑天里因暴晒、炎热等原因产生的头昏、腹痛、呕吐等。
用法:每次10ml,每日两次,用时摇匀。
注意事项:忌烟酒及辛辣、生冷、油腻食物,不宜同时服滋补性中药。
02
金银花露
适应症:用于夏日口干烦躁,头晕,小便黄。
用法:成人每次60~120ml,每日2~3次。
注意事项:服用时,饮食宜清淡,不宜同时服滋补性中药。
03
风油精
适应症:用于因受暑热所引起的头痛等。
用法:外擦于太阳穴和前额上即可。
04
清凉防暑颗粒
适应症:用于暑热,身热,口干,溲赤和预防中暑。
用法:每次10g,每日1~2次,暖水服用。
注意事项:服用时,饮食宜清淡,孕妇慎用。
以上防暑药只有“防”的功能,对于已经中暑患者来说是不适用的。如果已经出现中暑症状的,请看下面10种解暑适用药。

重点关注人群
1.长期缺乏锻炼、体质量超标、长期不在热环境下劳动的人员:这类人员热耐受能力较差,需要特别关注。
2.高温作业人员:这类人员面临的中暑风险是普通人的3-5倍。建议每工作50分钟到阴凉处休息10分钟,每小时补充含电解质的饮品不少于500ml。
3.老年群体:老年人因体温调节能力下降成为重点防护对象。独居老人夏季空调温度建议设定在26-28℃,心脑血管疾病患者需要加强血压监测,避免高温诱发脑卒中。
4.儿童:儿童在密闭车厢内的体温上升速度是成人的3-5倍。家长必须养成下车前检查后座的习惯,切勿将儿童单独留在车内。



高温天气防中暑指南




中共市中区委、市中区人民政府主办 各镇街、区直部门内容保障
市中区大数据中心建设 地址:枣庄市市中区君山中路321号 邮编:277101
违法和不良信息举报电话:(0632)3921308 举报邮箱:szqxxglzx@zz.shandong.cn
网站备案:鲁ICP备07002590号-1 政府网站标识码:3704020008
鲁公网安备:37040202000003号