为进一步做好教材教辅读物管理工作,根据国家新闻出版广电总局、教育部、国家发展改革委《中小学教辅材料管理办法》 (新广出发[2015]45 号)、《山东省教育厅关于做好 2020 年中小学教辅材料推荐选用工作的通知》(鲁教基函[2020]24 号)有关要求,枣庄市市中区实验中学根据省定教辅目录及市级推荐结果,坚持“一科一辅 ”自愿订阅原则,切实加强对征订工作的组织领导,严格程序,加强监督,确保征订工作公平公正和规范有序。学校认真落实中小学教辅材料征订管理“三公开、两承诺、一监督 ”制度。
“三公开 ”:即通过门户网站等多种途径公开省级评议通过目录(附件 1)、市级推荐结果(附件 2)及学校教辅材料选用结果(附件 3),学校要在公示栏等显著位置公示所代购的教辅材料版本、数量和价格等信息;
“两承诺 ”:即学校校长和所有任课教师承诺不在学校选用目录之外推荐教辅材料(附件 4 和附件 5) ;
“一监督 ”:即发挥责任督学的作用,将教辅材料使用情况作为责任督学挂牌督导内容,强化工作监督。对于强制或变相强制学校或学生购买教辅材料、不按规定代购、从代购教辅材料中收取回扣的单位和个人,要按照相关规定严肃追责问责。
每学期初,学校教导处都严格按照制度要求,组织全体教师签署教材教辅管理承诺书,坚决不允许推荐学校选用目录之外的教辅资料,做到明底线、守规矩。
校长室:0632-3060687
教导处:0632-3060636
附件 1
山东省中小学教辅材料评议目录(同步练习类)




山东省中小学教辅材料评议目录(学习辅助类)


山东省中小学教辅材料评议目录(复习辅导类)




附件 2
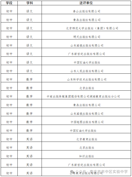
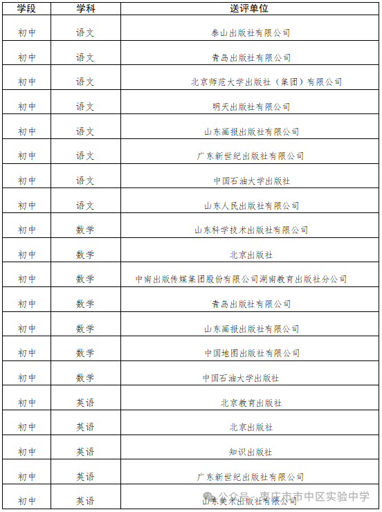
枣庄市中小学教辅材料目录
同步练习类

学习辅助类

复习辅导类

枣庄市市中区实验中学教辅资料选用结果


附件4
枣庄市市中区实验中学教辅材料征订管理使用校长承诺书
为贯彻落实国家、省、市、区关于规范中小学教辅材料使用管理工作文件,切实减轻学生课业负担和家长经济负担,认真做好我校教辅材料使用管理和使用中小学教材和教辅材料征订系统征订工作,我校作如下郑重承诺:
1.认真贯彻教育部、省、市、区有关教辅文件精神,保证遵照执行,并做好宣传工作。将上级有关教辅文件精神、政策要求传达到学校每名教师。
2.加强组织领导,切实承担起应有的工作责任,按照时间节点准确填报征订数量和版本,杜绝简单交由第三方开展征订工作,杜绝多报、漏报、瞒报。
3.每学期将枣庄市教育局教辅材料推荐公告在学校公开栏张贴公布,供学生自愿选用。
4.学校不委托不接待任何单位、部门、个人到校宣传、推荐和推销任何教辅材料。
5.严格执行“一科一辅 ”规定,推荐公告目录中的教辅材料在学生自愿、家长同意并签字前提下,在中小学教材和教辅材料征订系统中征订,不从中牟利。不在市教育局推荐选用的教辅材料外另行推荐、征订或提供代购服务。
6.严格落实禁止商业广告、商业活动进校园的规定,不统一组织学生使用任何第三方单位的 APP 类软件、网站等征订教辅材料。
7.学校和教师不以教学需要为名要求或暗示学生统一购买省、市教辅推荐目录以外的教辅材料。
校长签字:
年 月 日
附件 5
枣庄市市中区实验中学教师教辅材料管理使用承诺书
为规范教辅材料管理使用,切实减轻学生课业负担和家长经济负担,树立教师良好形象,我郑重承诺:
1.认真学习贯彻《中小学教师职业道德规范》,加强自身的师德修养,树立良好的师德形象, 自觉规范使用教辅资料的行为;
2.不以开展教学改革、专题教育或校本课程等名义强制学生购买任何图书、读本等;
3.不以考试、作业等名义向学生收取试卷费、考试费、材料费;
4.不直接参与、不牵头参与组织学生购买教辅资料;不强制要求学生购买任何教辅材料;
5.不通过课堂讲授、布置作业、安排考试等方式或通过家长委员会变相强制学生购买省定目录外的教辅材料;
6.不向学生推销教辅材料,不引导、诱导、暗示学生到指定的书店或指定地方购买教辅材料;
7.不接纳或协助任何单位和个人进入学校宣传、推荐和推销任何教辅材料;
8.不协助第三方通过小程序、网站或通过家长群发送征订信息、链接等。
如果存在上述违规行为,按照《山东省对造规从事普速中小学办学行为责任追究办法》《事业单位工作人员处分暂行规定》《中小学教师违反职业道德行为处理办法》等政策法规, 自愿接受相应处分或处理。
承诺人(签字):
年 月 日
中共市中区委、市中区人民政府主办 各镇街、区直部门内容保障
市中区大数据中心建设 地址:枣庄市市中区君山中路321号 邮编:277101
违法和不良信息举报电话:(0632)3921308 举报邮箱:szqxxglzx@zz.shandong.cn
网站备案:鲁ICP备07002590号-1 政府网站标识码:3704020008
鲁公网安备:37040202000003号