- 索 引 号:370402/2024-03177
- 主题分类:事项清单
- 发布机构:税郭镇
- 成文时间:2025年10月12日
- 文 号:无
- 发文时间:2025年10月12日
- 标 题:税郭镇政务服务事项清单
- 效力状态: 有效
税郭镇政务服务事项清单
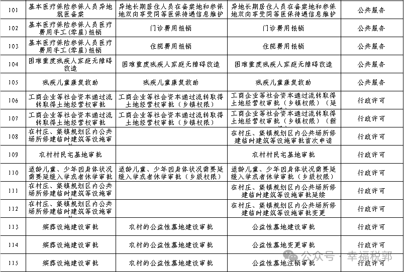
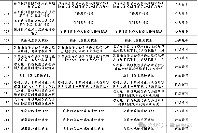
根据国家、省推进政务服务事项线下办事“只进一扇门”有关要求,税郭镇积极推进政务服务事项进驻镇便民服务中心,经梳理,税郭镇有115项政务服务事项进驻镇便民服务中心。
为方便企业、群众了解进驻税郭镇便民服务中心的政务服务事项清单情况,现将进驻税郭镇便民服务中心政务服务事项清单予以公布,请广大企业和群众监督。







相关文章


鲁公网安备:37040202000003号