- 索 引 号:370402/2025-01897
- 主题分类:招生政策
- 发布机构:教育和体育局
- 成文时间:2025年07月29日
- 文 号:无
- 发文时间:2025年07月29日
- 标 题:【招生政策】市中区2025年义务教育学校招生入学须知
- 效力状态: 无效
【招生政策】市中区2025年义务教育学校招生入学须知
温馨提示
一、报名时间及咨询电话
全区义务教育学校招生统一报名时间为8月3日—8月5日;
各义务教育学校招生咨询电话,详见附件1。
二、小学入学年龄
根据《中华人民共和国义务教育法》的规定,小学一年级入学年龄应为年满6周岁(出生截止日期为2019年8月31日)的适龄儿童须依法接受义务教育。适龄儿童需要延缓入学的,在报名期间应由监护人到服务学校提出延缓入学申请,填写《市中区义务教育阶段儿童延缓入学申请书》,见附件4。
三、中小学服务范围
(一)城区小学
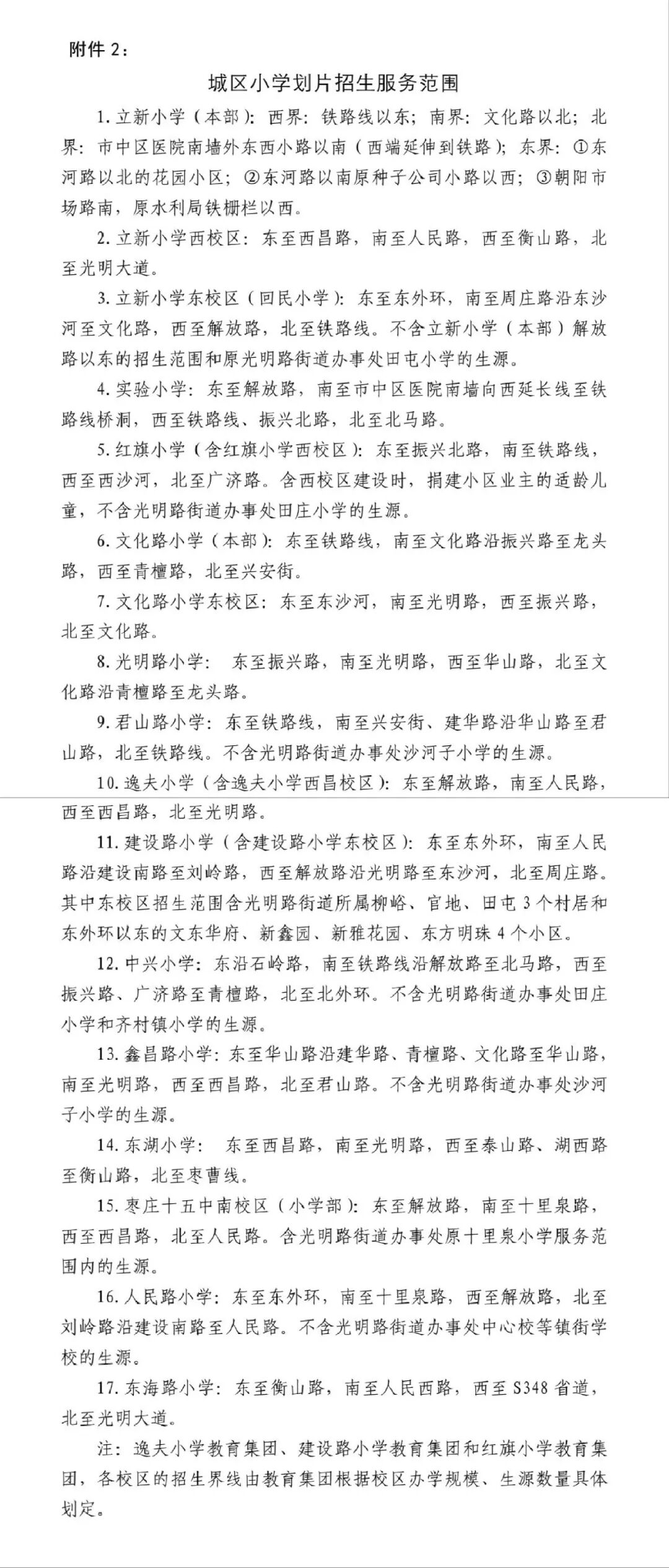
城区小学招生服务范围,详见附件2。
(二)城区初中
1.城区初中学校严格按照2020年6月19日区政府公布的《市中区城区初中划片招生工作实施方案》进行划片招生。各城区初中学校招生服务范围,详见附件3。
2.枣庄十五中光明路校区已在2022年秋季投入使用,全面委托枣庄十五中一体化管理,按照《市中区城区初中划片招生工作实施方案》和区教体局2021年3月《关于对青檀府小区业主子女就学问题的说明》,其学校服务范围暂定为:①青檀府小区;②华山路—兴华路—解放路—人民路之间区域的适龄学生可自愿选择。
(三)镇街中小学
各镇街中小学招生工作由各镇街学(联)区组织实施,招生入学标准应与城区中小学保持一致。以适龄少年儿童户籍地址为主要依据,初中可采用小学对口直升的方式进行招生。
四、外来务工或经商人员随迁子女入学
1.严格执行枣庄市教育局《关于做好城区外来务工人员随迁子女入学工作的通知》(枣教字〔2024〕17号)的规定,深入推进“两为主、两纳入、以居住证为主要依据”的随迁子女入学政策,监护人在市中区有居住证、合法稳定住所(以不动产证、购房网签协议或房产管理部门核发的房屋租赁证等信息为准)、稳定就业(提供父母一方与用人单位签订的经人力资源社会保障部门备案的劳动合同、社会保险证明信息;经商人员应出具真实有效的营业执照)且各项佐证材料均满半年以上的随迁子女可在我区义务教育学校就读。
2.综合城区义务教育阶段生源数量和教育资源等因素,符合政策规定条件的随迁子女,依据居住证地址,小学到居住证地址服务学校申请入学;初中由定点学校提供学位,以文化路为界,文化路以北的到枣庄九中、文化路以南的到枣庄十五中南校区申请就读。
五、义务教育学校招生报名基本要求
(一)城区服务学校界定
1.适龄少年儿童及监护人户籍房产一致,按该地址入学。
2.适龄少年儿童自出生就和监护人随(外)祖父母户籍一起在城区内长期实际居住,且监护人名下无本区房产,可按照(外)祖父母户籍房产地址入学。
3.适龄少年儿童户籍随监护人为出生申报地,但监护人在城区内无房产,可按照户籍地址入学;如户籍有迁移,在服务学校学位不足时,协调安排到其他学位富余学校就读。
4.在城区内投亲、租房迁户等原因迁户的适龄少年儿童,小学入学协调安排到有富余学位的学校,初中就读安置到外来务工或经商人员随迁子女定点服务学校。
注:监护人房产应为监护人拥有独立产权的住宅,不含用途标注为办公、公寓或门市等商业房产。
(二)网上入学报名方式及流程
请在应用市场中或扫描二维码下载安装“爱山东”APP,下载安装完成后,登录“爱山东”APP,并完成实名用户认证。

进入“爱山东”APP,首页左上角选择【枣庄市】,从【高效办成一件事】进入【教育入学“一件事”】,再选择“枣庄市-市中区”,点击【确认,去报名】按钮即可进入招生专区。具体网上报名流程将另行下发,请持续关注“市中教体”微信公众号、学校微信公众号或公告栏。
注:在华山路—兴华路—解放路—人民路之间的电脑随机派位区域内符合条件的小学毕业生,应首先选报枣庄十五中南校区或光明路校区。在枣庄十五中西校区招生计划未满时,自愿申请参加电脑随机派选学位的监护人应在8月8日上午8:30-11:30到枣庄十五中南校区指定地点填写电脑派位申请表,申请参加十五中西校区派位招生,逾期视为自动放弃派位报名资格。电脑派位招生的具体时间以派位申请现场通知为准。
(三)具体要求
1.监护人提供的户籍、房产等材料截止日期均应为学校报名开始日期前。符合招生入学条件但未在规定时间内报名的学生视为自动放弃原服务范围内学校入学资格,统筹协调安排到其他有富余学位的学校就读。
2.监护人应如实在线填报个人完整信息,对因个人提供信息不实,影响孩子入学的责任自负。学生监护人无正当理由未按时送适龄儿童、少年接受义务教育或造成失学辍学,应依法承担法律责任。
3.自2020年6月19日城区初中学校划片招生方案公布之日起,原则上,五年内每套房产非同一产权人不再次安排适龄子女入学。具体由招生学校负责界定。
4.欢迎广大家长对全区中小学招生工作进行监督,切勿轻信招生谣传、房地产营销人员的虚假承诺和利用谎称有入学名额等手段进行的各种招生欺诈行为,以免上当受骗。
5.本须知解释权归市中区教体局。
附件1
市中区义务教育学校招生咨询电话

附件2
城区小学划片招生服务范围

附件3
城区初中学校划片招生服务范围

附件4
市中区义务教育阶段儿童延缓入学申请书



鲁公网安备:37040202000003号