- 索 引 号:3704023704020008/2024-03039
- 主题分类:招生范围
- 发布机构:教育和体育局
- 成文时间:2024年07月26日
- 文 号:无
- 发文时间:2024年07月26日
- 标 题:市中区2024年义务教育学校招生范围
- 效力状态:有效
市中区2024年义务教育学校招生范围
1.立新小学(本部):西界,铁路线以东;南界,文化路以北;北界,市中区医院南墙外东西小路以南(西端延伸到铁路);东界,①东河路以北的花园小区②东河路以南原种子公司小路以西③朝阳市场路南,原水利局铁栅栏以西。
2.立新小学西校区:东至西昌路,南至人民路,西至衡山路,北至光明大道。
3.立新小学东校区(原回民小学):东至东外环,南至周庄路沿东沙河至文化路,西至解放路,北至铁路线。不含立新小学(本部)解放路以东的招生范围和原光明路街道办事处田屯小学的生源。
4.实验小学:东至解放路,南至市中区医院南墙向西延长线至铁路线桥洞,西至铁路线、振兴北路,北至北马路。
5.红旗小学(含红旗小学西校区):东至振兴北路,南至铁路线,西至西沙河,北至广济路。含西校区建设时,捐建小区业主的适龄儿童,不含光明路街道办事处田庄小学的生源。
6.文化路小学(本部):东至铁路线,南至文化路沿振兴路至龙头路,西至青檀路,北至兴安街。
7.文化路小学东校区:东至东沙河,南至光明路,西至振兴路,北至文化路。
8.光明路小学:东至振兴路,南至光明路,西至华山路,北至文化路沿青檀路至龙头路。
9.君山路小学:东至铁路线,南至兴安街、建华路沿华山路至君山路,北至铁路线。不含光明路街道办事处沙河子小学的生源。
10.逸夫小学(含逸夫小学西昌校区):东至解放路,南至人民路,西至西昌路,北至光明路。
11.建设路小学(含建设路小学东校区):东至东外环,南至人民路沿建设南路至刘岭路,西至解放路沿光明路至东沙河,北至周庄路。其中东校区招生范围含光明路街道所属柳峪、官地、田屯3个村居和东外环以东的文东华府、新鑫园、新雅花园、东方明珠4个小区。
12.中兴小学:东沿石岭路,南至铁路线沿解放路至北马路,西至振兴路、广济路至青檀路,北至北外环。不含光明路街道办事处田庄小学和齐村镇小学的生源。
13.鑫昌路小学:东至华山路沿建华路、青檀路、文化路至华山路,南至光明路,西至西昌路,北至君山路。不含光明路街道办事处沙河子小学的生源。
14.东湖小学:东至西昌路,南至光明路,西至泰山路、湖西路至衡山路,北至枣曹线。
15.枣庄十五中南校区(小学部):东至解放路,南至十里泉路,西至西昌路,北至人民路。不含光明路街道办事处十里泉小学的生源。
16.人民路小学:东至东外环,南至十里泉路,西至解放路,北至刘岭路沿建设南路至人民路。不含光明路街道办事处中心校等镇街学校的生源。
17.东海路小学:东至衡山路,南至人民西路,西至S348省道,北至光明大道。
注:逸夫小学教育集团、建设路小学教育集团和红旗小学教育集团,各校区的招生界线由教育集团根据校区办学规模、生源数量具体划定。
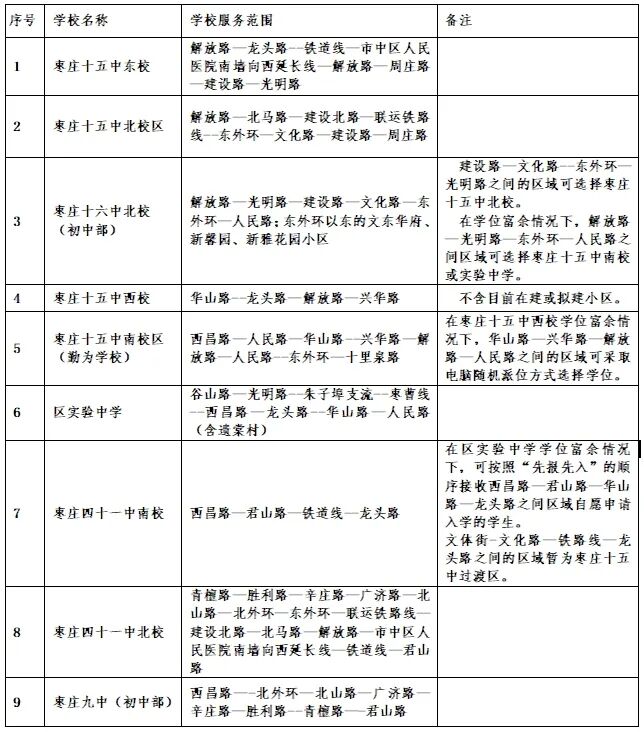
按照2020年6月19日区政府公布的《市中区城区初中划片招生工作实施方案》执行,查询网址:http://www.zzszq.gov.cn/zw/gkml/qzbm/jyhtyj/202006/t20200619_801720.html



鲁公网安备:37040202000003号